Our client, Blueline Simulations, started blogging in 2009—an impressive 15 years ago! After a bit of a hiatus from 2017-2020, Brighter Messaging was brought on board to start creating new blogs for the company at the end of 2021. We work closely with Blueline’s leadership team to gather content and draft articles as their ghostwriter. They’re busy running the business and serving their clients; it’s our job to use their expertise for blogging and content marketing without adding too much extra work to their full plates.
It’s taken a while for our consistent efforts to pay off (which is not unusual for an organic strategy). When we first started working on the site, it was ranking for keywords that weren’t relevant to Blueline’s business. Turning around that momentum and teaching search engines which queries are relevant for Blueline has been a long process, but we’re now seeing consistent growth in traffic to the site (specifically from the Blueline blog). Over the last year, the website’s top 10 organic search pages have mainly comprised blog posts. In other words, their blogs are bringing in the bulk of the website’s organic traffic.

The Brighter blogging strategy
Crucially, we’re not trying to game the system when we create a blog plan. For Blueline, we’re trying to create high-quality content that provides real value to the target audience and allows the company to demonstrate its expertise. No matter the topic, brand authenticity and user experience come first; then, we do the keyword research to make the blog work even harder and get found online.
Our content plan includes:
-
- Current topics and trends (like AI)
-
- Topics that highlight Blueline’s unique selling points (like how their simulations allow learners to fail forward)
-
- New ideas that emerge in our team meetings and brainstorming
-
- Blogs that focus on keywords with search potential (high volume, low competition)
-
- Auditing of old blog posts, which we’ll discuss in more detail in the next section
Although we have a content plan in place, it’s not prescriptive or restricted for the sake of it—today’s world moves fast, and we have to be ready for it!
The importance of internal linking
We use internal links to link relevant related content on Blueline’s site and try to include at least one high-quality external link (remember to set it to open in a new tab).
Here’s an example:

-
- There’s an external link to the HBR report
-
- And an internal link to a Blueline blog about graphics
Internal links shouldn’t only go to older blogs and content; when we publish a new blog post, we go back into Blueline’s blog history to see which blogs could benefit from an internal link to the new blog.
Why is a blog important for business?
The beauty of the blog audit
My team knows that I have some ruthless tendencies when it comes to cutting content that’s no longer serving the company’s goals. That’s why I love a good blog audit!
Especially when a company has been blogging for a while, there are likely some outdated blogs on the site getting 0 traffic and generating even fewer benefits (yes, obsolete or irrelevant information can actually harm your ranking). You can identify these bereft blogs through a blog audit.
The step-by-step blog audit process
-
- Use Google Analytics or tools like Semrush to list all blog posts
-
- Note page views and inbound links, and assess each post’s value
-
- Identify repeated topics and irrelevant content to your business
-
- Evaluate for inaccurate information or outdated content
Action steps
DELETE PILE
-
- Content that’s thin, outdated, or completely irrelevant
-
- Low-quality posts if updating isn’t feasible
Remember to add a URL redirect whenever you delete a post.
KEEP PILE
-
- Posts with high page views and inbound links
-
- High-performing, relevant, and quality posts
Can these posts do with any improvements? Check the People Also Asked (PAA) queries for the search terms the post is ranking for—does the post address most of the relevant PAAs?
IMPROVE/UPDATE PILE
-
- Posts on a similar topic that can be combined into a more comprehensive post
-
- Blogs that need updated research and information
To do:
-
- Perform on-page SEO enhancements according to relevant keywords (the blog could already be ranking for these keywords)
-
- Edit for grammar, readability, and organization
-
- Expand content length if it’s too thin
-
- Ensure accuracy and credibility (especially for certain topics)
-
- Update images and include descriptive alt text
-
- Add internal links to other relevant content
Consider prioritizing updates over new posts or incorporating the updates into your content plan.
Post-update actions
-
- Share updated posts in newsletters and promote them on social media.
-
- Observe results as Google recrawls your site and audiences engage with the updated content.
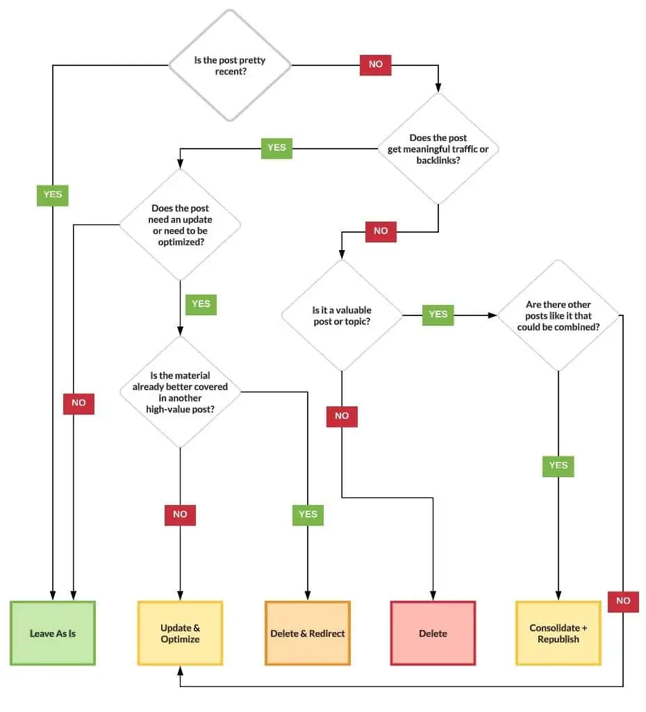
I like this nifty flowchart from the Blog Marketing Academy that helps you decide what to do with existing blog content:

Settle in for the long game
Sure, you *may* publish a post that ranks almost instantly, especially if it’s on a relatively new, lower-competition topic, like this blog we did for Blueline on authentic intelligence.
It was published in August 2023 and started ranking right away:


BUT don’t expect all your blogs to work that way! Take, for instance, this blog on contextual learning that we published in December 2022.
Although there was some initial ranking, it’s taken a year to make some significant moves up the ranks:

The key takeaway here is that organic search is a long game. Much as we all love a bit of instant gratification, don’t expect to find it here. (Bonus for you if you do!)
Another Brighter blogging strategy success story: 1 Blog; 4,000 Visits Per Month
Don’t sweat the SEO stuff
While it makes sense to write and publish blogs with SEO best practices in mind, remember that you’re writing for your reader, and (for now, anyway) your reader is a human with specific needs, interests, and pain points that make your content interesting to them. Write for that human, which is what Google’s ranking factors want you to do anyway.
It’s working for Blueline!
And if you’re struggling to keep up with your blogging schedule or feel you aren’t getting anywhere with your efforts, the team at Brighter Messaging would be happy to help!
Schedule a free consultation here.
You may also be interested in: Top Tips to Supercharge Your SEO Strategy in 2024
(P.S. We recently updated the SEO blog linked above and its title so that it’s still relevant.)




